包装迷
登陆 / 注册 搜索

USERCENTER

SEARCHSITE

搜索

查看: 2135|回复: 3

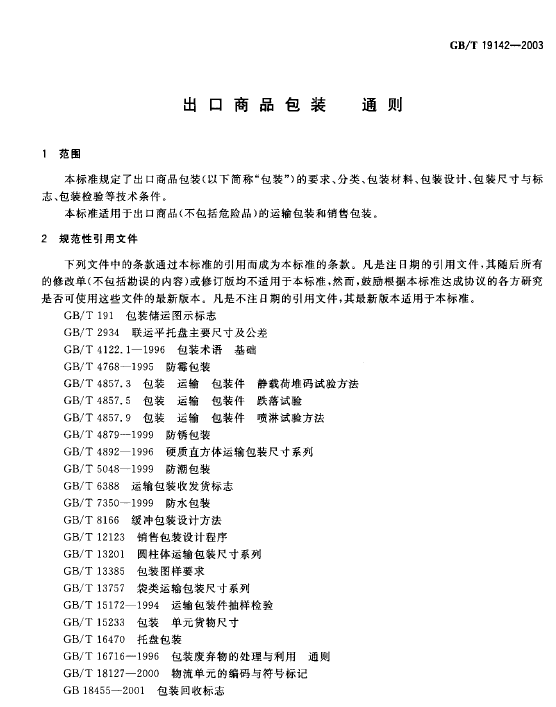
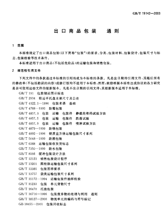
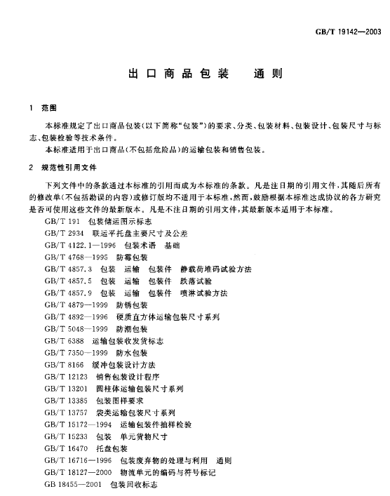
[国家包装标准] GBT 19142-2003 出口商品包装通则

[复制链接]

签到天数: 484

该用户今日未签到

977

回帖

11

声望

971

共享银

包装右更

Rank: 72Rank: 72Rank: 72Rank: 72Rank: 72Rank: 72Rank: 72Rank: 72

积分
9456

荣誉管理

发表于 2015-12-5 11:43:12 | 显示全部楼层 |阅读模式
本帖最后由 杭城路人 于 2015-12-6 13:35 编辑

QQ截图20151205114235.png
非常实用的标准

GBT 19142-2003 出口商品包装通则.pdf

353.68 KB, 阅读权限: 10, 下载次数: 28, 下载积分: 迷币 -2

售价: 10 共享银  [记录]

定位、固定对于运输包装而言是最核心的问题之一!

签到天数: 9

该用户今日未签到

54

回帖

10

声望

92

共享银

包装官大夫

Rank: 20Rank: 20Rank: 20Rank: 20

积分
415
QQ
发表于 2015-12-5 16:03:14 | 显示全部楼层
群里好多标准,感谢分享者。
没有泡不到的妹子

签到天数: 484

该用户今日未签到

977

回帖

11

声望

971

共享银

包装右更

Rank: 72Rank: 72Rank: 72Rank: 72Rank: 72Rank: 72Rank: 72Rank: 72

积分
9456

荣誉管理

 楼主| 发表于 2015-12-5 16:23:45 | 显示全部楼层
517834288 发表于 2015-12-5 16:03
群里好多标准,感谢分享者。

把自己平时收藏的标准分享,造福于民!
定位、固定对于运输包装而言是最核心的问题之一!

签到天数: 9

该用户今日未签到

54

回帖

10

声望

92

共享银

包装官大夫

Rank: 20Rank: 20Rank: 20Rank: 20

积分
415
QQ
发表于 2015-12-5 19:37:40 | 显示全部楼层
杭城路人 发表于 2015-12-5 16:23
把自己平时收藏的标准分享,造福于民!

我的标准都是在这个论坛里下的,在分享也就没太大意义。呵呵
没有泡不到的妹子
您需要登录后才可以回帖 登录 | 立即注册!

本版积分规则

QQ|小黑屋|包装迷丨PACKME ( 【浙ICP备13020736号-1】 )

GMT+8, 2025-10-19 11:42

快速回复 返回列表