| 
 5460| 2
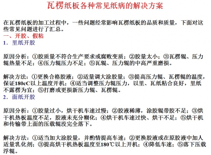
 | [瓦楞/蜂窝材料] 瓦楞纸板各种常见纸病的解决 | 
| 
 
 版权声明1、转载或引用本网站内容须注明原网址,并标明本网站网址(https://www.packme.cn)。 2、转载或引用本网站中的署名文章,请取得原作者授权同意。 3、对于不当转载或引用本网站内容而引起的民事纷争、行政处理或其他损失,本网站不承担责任。 4、对不遵守本声明或其他违法、恶意使用本网站内容者,本网站保留追究其法律责任的权利。 | ||
| 相关帖子
 包装迷,www.packme.cn--为包装工程师和包装工程专业及包装从业者提供专业的技术讨论平台!(如需添加个性签名请到个人资料里面修改) | ||
| 
 | ||
| 包装迷,www.packme.cn--为包装工程师和包装工程专业及包装从业者提供专业的技术讨论平台!(如需添加个性签名请到个人资料里面修改) | ||
 |小黑屋|包装迷丨PACKME
( 【浙ICP备13020736号-1】 )
|小黑屋|包装迷丨PACKME
( 【浙ICP备13020736号-1】 )
GMT+8, 2025-10-31 14:42