包装迷
登陆 / 注册 搜索

USERCENTER

SEARCHSITE

搜索

查看: 5105|回复: 2

[包装标准相关] 纸箱验收标准

[复制链接]

签到天数: 484

该用户今日未签到

977

回帖

11

声望

971

共享银

包装右更

Rank: 72Rank: 72Rank: 72Rank: 72Rank: 72Rank: 72Rank: 72Rank: 72

积分
9456

荣誉管理

发表于 2016-8-17 11:32:47 | 显示全部楼层 |阅读模式
本帖最后由 杭城路人 于 2016-8-17 11:37 编辑

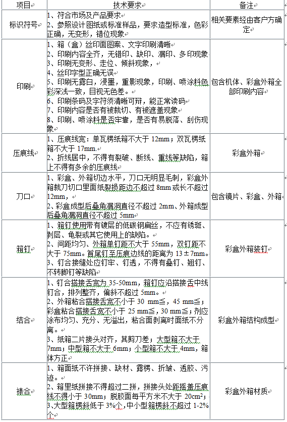
企业内部的 纸箱验收标准
QQ截图20160817113637.png
QQ截图20160817113650.png


纸箱、彩盒除了通过测试边压、耐破两个物理性能来验收,还有什么手段检测供应商没有偷料;
如果边压值、耐破值比要求标准值小十几个n/m或者kpa,判不合格退货,合理吗
定位、固定对于运输包装而言是最核心的问题之一!

2位会员因此贴向贴主表示感谢!

签到天数: 2603

该用户今日未签到

4243

回帖

12

声望

1202

共享银

管理员

Rank: 72Rank: 72Rank: 72Rank: 72Rank: 72Rank: 72Rank: 72Rank: 72

积分
27297
发表于 2016-8-17 11:36:51 | 显示全部楼层
空箱抗压~
包装迷,www.packme.cn--为包装工程师和包装工程专业及包装从业者提供专业的技术讨论平台!(如需添加个性签名请到个人资料里面修改)

签到天数: 653

该用户今日未签到

245

回帖

10

声望

156

共享银

包装中更

Rank: 66Rank: 66Rank: 66Rank: 66Rank: 66Rank: 66

积分
6420
发表于 2021-9-27 08:56:46 | 显示全部楼层
我们是检测物性 耐破边压抗压三大~
包装迷,www.packme.cn--为包装工程师和包装工程专业及包装从业者提供专业的技术讨论平台!(如需添加个性签名请到个人资料里面修改)
您需要登录后才可以回帖 登录 | 立即注册!

本版积分规则

QQ|小黑屋|包装迷丨PACKME ( 【浙ICP备13020736号-1】 )

GMT+8, 2025-10-19 04:00

快速回复 返回列表