包装迷
登陆 / 注册 搜索

USERCENTER

SEARCHSITE

搜索

查看: 6712|回复: 6

[木制材料] 关于胶合板强度

[复制链接]

签到天数: 1

该用户今日未签到

82

回帖

10

声望

19

共享银

包装官大夫

Rank: 20Rank: 20Rank: 20Rank: 20

积分
448
发表于 2015-10-7 10:15:03 | 显示全部楼层 |阅读模式
哪位做过胶合板的,问一下啊胶合板各种规格的强度,谢谢!
包装迷,www.packme.cn--为包装工程师和包装工程专业及包装从业者提供专业的技术讨论平台!(如需添加个性签名请到个人资料里面修改)

签到天数: 959

该用户今日未签到

201

回帖

12

声望

478

共享银

包装右更

Rank: 72Rank: 72Rank: 72Rank: 72Rank: 72Rank: 72Rank: 72Rank: 72

积分
7152
QQ
发表于 2017-1-15 10:03:48 | 显示全部楼层
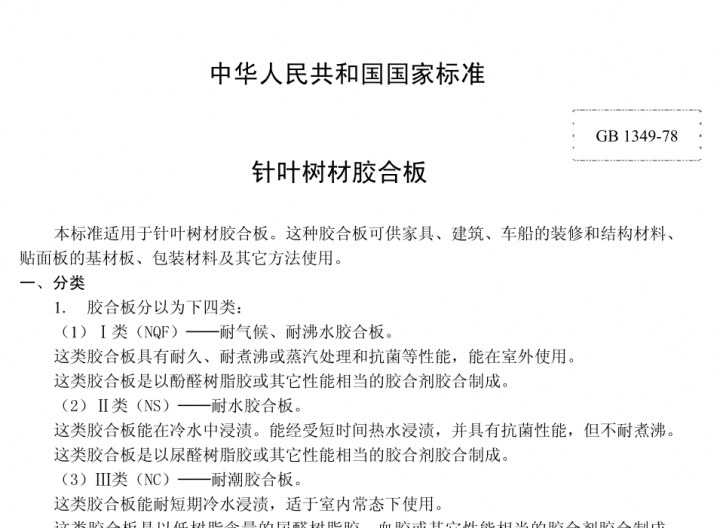
国标不详细,新版正在制定中(作为大公司,我司也是参与之一),但主要还是参照各国相应标准制定。
1.png
2.png

胶合板国家标准.pdf

119.48 KB, 下载次数: 20, 下载积分: 迷币 -2

售价: 1 共享银  [记录]

多层板质量标准.zip

68.63 KB, 下载次数: 19, 下载积分: 迷币 -2

售价: 1 共享银  [记录]

合板の日本農林規格1.pdf

1.54 MB, 下载次数: 16, 下载积分: 迷币 -2

售价: 2 共享银  [记录]

合板の日本農林規格2.pdf

1.62 MB, 下载次数: 14, 下载积分: 迷币 -2

售价: 2 共享银  [记录]

包装迷,www.packme.cn--为包装工程师和包装工程专业及包装从业者提供专业的技术讨论平台!(如需添加个性签名请到个人资料里面修改)

1位会员因此贴向贴主表示感谢!

签到天数: 20

该用户今日未签到

211

回帖

10

声望

177

共享银

包装公大夫

Rank: 26Rank: 26

积分
750
发表于 2018-5-23 10:27:00 | 显示全部楼层
mikejohn 发表于 2017-1-15 10:03
国标不详细,新版正在制定中(作为大公司,我司也是参与之一),但主要还是参照各国相应标准制定。 ...

楼上大神发的日文资料是好东西,可惜看不懂啊。
包装工程师~~搬砖工程

签到天数: 2598

该用户今日未签到

4243

回帖

12

声望

1195

共享银

管理员

Rank: 72Rank: 72Rank: 72Rank: 72Rank: 72Rank: 72Rank: 72Rank: 72

积分
27266
发表于 2018-5-23 11:18:36 | 显示全部楼层
dove2014 发表于 2018-5-23 10:27
楼上大神发的日文资料是好东西,可惜看不懂啊。


可以找个翻译网站~
包装迷,www.packme.cn--为包装工程师和包装工程专业及包装从业者提供专业的技术讨论平台!(如需添加个性签名请到个人资料里面修改)

签到天数: 20

该用户今日未签到

211

回帖

10

声望

177

共享银

包装公大夫

Rank: 26Rank: 26

积分
750
发表于 2018-5-23 11:38:58 | 显示全部楼层
Packme 发表于 2018-5-23 11:18
可以找个翻译网站~

先下载了再说
包装工程师~~搬砖工程

签到天数: 959

该用户今日未签到

201

回帖

12

声望

478

共享银

包装右更

Rank: 72Rank: 72Rank: 72Rank: 72Rank: 72Rank: 72Rank: 72Rank: 72

积分
7152
QQ
发表于 2018-8-10 17:02:32 | 显示全部楼层
[url=]室内人造板甲醛限量国标[/url]

室内人造板甲醛限量国家标准.ppt

1.47 MB, 阅读权限: 10, 下载次数: 7, 下载积分: 迷币 -2

售价: 1 共享银  [记录]  [购买]

包装迷,www.packme.cn--为包装工程师和包装工程专业及包装从业者提供专业的技术讨论平台!(如需添加个性签名请到个人资料里面修改)

签到天数: 27

该用户今日未签到

14

回帖

10

声望

107

共享银

包装大夫

Rank: 14Rank: 14Rank: 14Rank: 14Rank: 14Rank: 14

积分
198
发表于 2020-7-2 08:49:26 | 显示全部楼层
厉害了,感谢
包装迷,www.packme.cn--为包装工程师和包装工程专业及包装从业者提供专业的技术讨论平台!(如需添加个性签名请到个人资料里面修改)
您需要登录后才可以回帖 登录 | 立即注册!

本版积分规则

QQ|小黑屋|包装迷丨PACKME ( 【浙ICP备13020736号-1】 )

GMT+8, 2025-10-13 07:54

快速回复 返回列表