包装迷
登陆 / 注册 搜索

USERCENTER

SEARCHSITE

搜索

查看: 4821|回复: 17

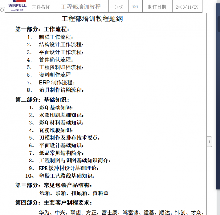
[包装管理] 工程部培训教程题纲-YT培训资料

[复制链接]

签到天数: 110

该用户今日未签到

19

回帖

10

声望

3225

共享银

包装公乘

Rank: 32Rank: 32Rank: 32Rank: 32

积分
1021
发表于 2023-3-21 13:36:55 | 显示全部楼层 |阅读模式
工程部培训教程题纲-YT培训资料,喜欢的下载吧,收个20银不贵吧



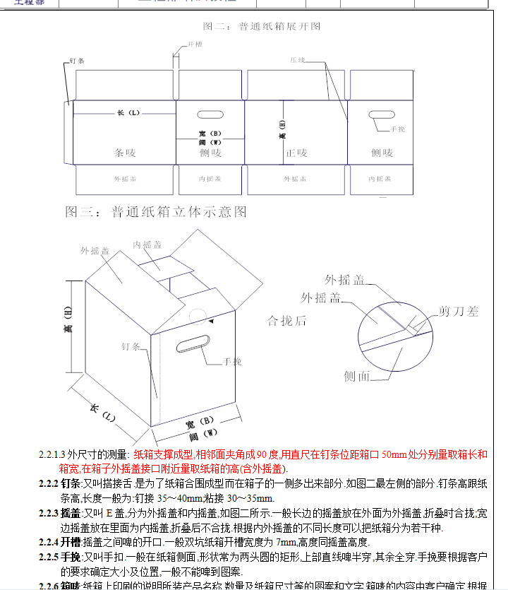
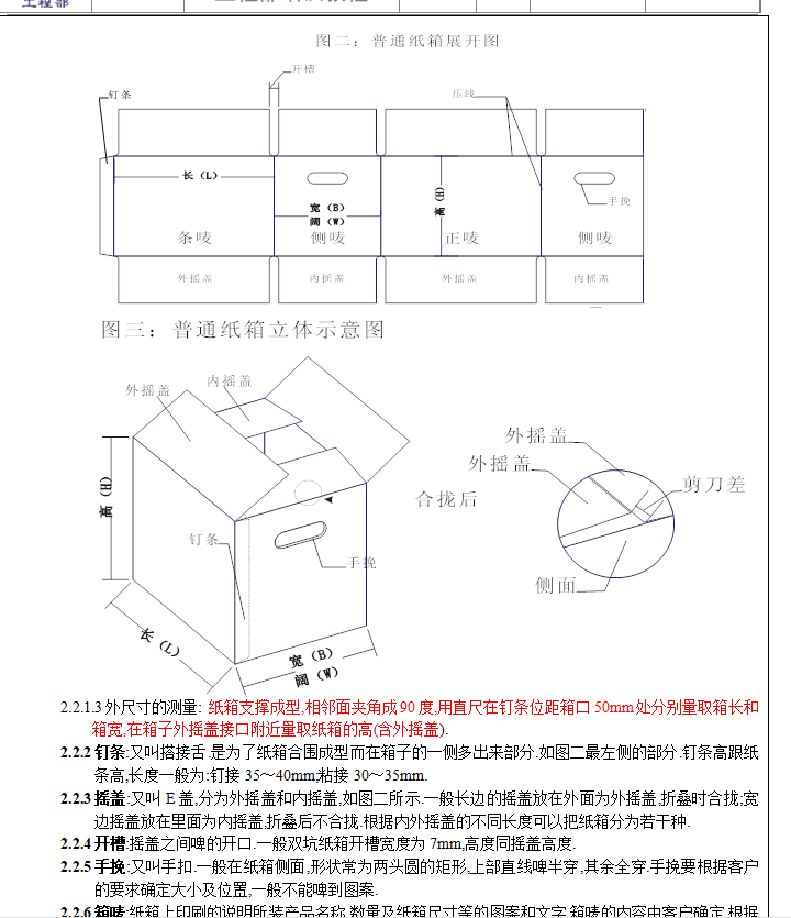
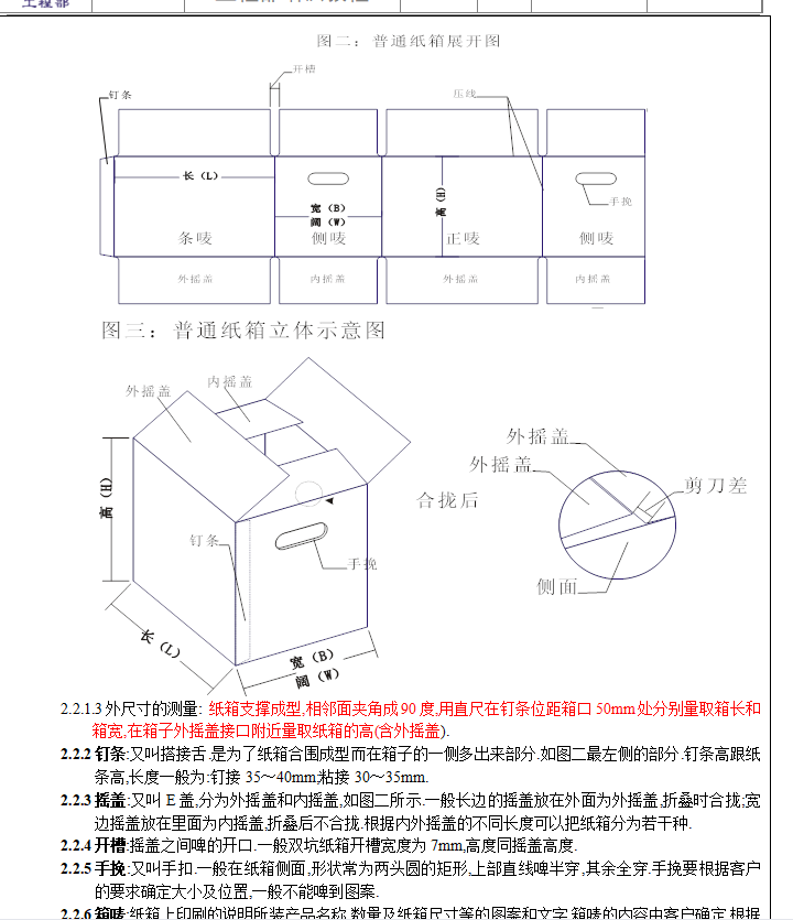
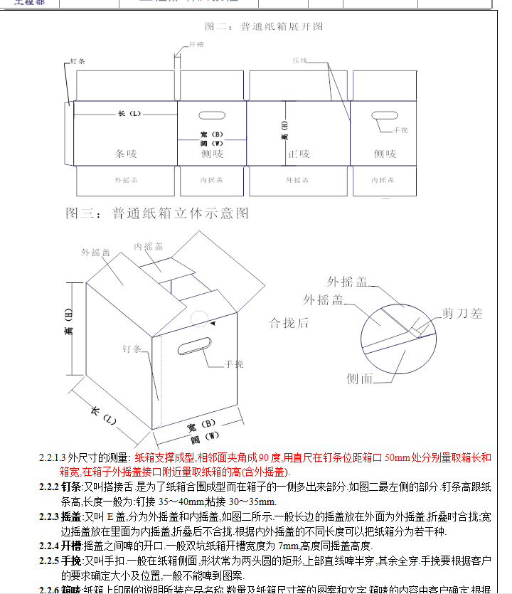
给大家看看局部
1.png 2.png 3.png 4.png

工程部培训教程题纲-YT培训资料.doc

4.26 MB, 阅读权限: 50, 下载次数: 47, 下载积分: 迷币 -2

售价: 20 共享银  [记录]

工程部培训教程题纲-YT培训资料

包装迷,www.packme.cn--为包装工程师和包装工程专业及包装从业者提供专业的技术讨论平台!(如需添加个性签名请到个人资料里面修改)

签到天数: 179

今日第22个签到

111

回帖

10

声望

474

共享银

包装公乘

Rank: 32Rank: 32Rank: 32Rank: 32

积分
1206
发表于 2023-3-27 20:44:26 | 显示全部楼层
太棒了,等有了币就买下!
包装迷,www.packme.cn--为包装工程师和包装工程专业及包装从业者提供专业的技术讨论平台!(如需添加个性签名请到个人资料里面修改)

签到天数: 457

该用户今日未签到

339

回帖

10

声望

100

共享银

包装左庶长

Rank: 42Rank: 42Rank: 42Rank: 42Rank: 42Rank: 42

积分
2945
发表于 2023-3-27 21:10:30 | 显示全部楼层
20年了,能不能多截几张资料图片看看。
包装迷,www.packme.cn--为包装工程师和包装工程专业及包装从业者提供专业的技术讨论平台!(如需添加个性签名请到个人资料里面修改)

签到天数: 20

该用户今日未签到

524

回帖

17

声望

823

共享银

荣誉VIP

Rank: 42Rank: 42Rank: 42Rank: 42Rank: 42Rank: 42

积分
4082

热心会员

发表于 2023-3-29 11:15:17 | 显示全部楼层
有没有最新的
包装迷,www.packme.cn--为包装工程师和包装工程专业及包装从业者提供专业的技术讨论平台!(如需添加个性签名请到个人资料里面修改)

签到天数: 1

该用户今日未签到

14

回帖

10

声望

18

共享银

包装不更

Rank: 8Rank: 8Rank: 8Rank: 8

积分
91
发表于 2023-3-30 13:41:53 | 显示全部楼层
特定才能买,我不配吗
包装迷,www.packme.cn--为包装工程师和包装工程专业及包装从业者提供专业的技术讨论平台!(如需添加个性签名请到个人资料里面修改)

签到天数: 2638

今日第32个签到

4250

回帖

12

声望

1169

共享银

管理员

Rank: 72Rank: 72Rank: 72Rank: 72Rank: 72Rank: 72Rank: 72Rank: 72

积分
27575
发表于 2023-3-30 18:23:30 | 显示全部楼层
mark1234 发表于 2023-3-30 13:41
特定才能买,我不配吗

估计是楼主设定级别了
包装迷,www.packme.cn--为包装工程师和包装工程专业及包装从业者提供专业的技术讨论平台!(如需添加个性签名请到个人资料里面修改)

签到天数: 112

该用户今日未签到

129

回帖

12

声望

614

共享银

VIP会员

Rank: 43Rank: 43Rank: 43Rank: 43Rank: 43Rank: 43Rank: 43

积分
4245
发表于 2023-4-10 22:29:16 | 显示全部楼层
荣丰工程部,不像裕同啊
包装迷,www.packme.cn--为包装工程师和包装工程专业及包装从业者提供专业的技术讨论平台!(如需添加个性签名请到个人资料里面修改)

签到天数: 62

该用户今日未签到

1

回帖

10

声望

32

共享银

包装官大夫

Rank: 20Rank: 20Rank: 20Rank: 20

积分
363
发表于 2023-10-10 17:08:58 | 显示全部楼层
买了发现下不了,这是最痛苦的
包装迷,www.packme.cn--为包装工程师和包装工程专业及包装从业者提供专业的技术讨论平台!(如需添加个性签名请到个人资料里面修改)

签到天数: 225

该用户今日未签到

27

回帖

10

声望

0

共享银

包装公乘

Rank: 32Rank: 32Rank: 32Rank: 32

积分
1424
发表于 2023-11-4 10:20:38 来自鈦金镶钻至尊版iphoneXS Max | 显示全部楼层
哈哈!先收藏下
包装迷,www.packme.cn--为包装工程师和包装工程专业及包装从业者提供专业的技术讨论平台!(如需添加个性签名请到个人资料里面修改)

签到天数: 21

该用户今日未签到

3

回帖

10

声望

9

共享银

包装大夫

Rank: 14Rank: 14Rank: 14Rank: 14Rank: 14Rank: 14

积分
156
发表于 2023-11-13 09:29:23 来自鈦金镶钻至尊版iphoneXS Max | 显示全部楼层
单单放出来的图片都很有用,先收藏
包装迷,www.packme.cn--为包装工程师和包装工程专业及包装从业者提供专业的技术讨论平台!(如需添加个性签名请到个人资料里面修改)
您需要登录后才可以回帖 登录 | 立即注册!

本版积分规则

QQ|小黑屋|包装迷丨PACKME ( 【浙ICP备13020736号-1】 )

GMT+8, 2025-12-3 18:59

快速回复 返回列表