包装迷
登陆 / 注册 搜索

USERCENTER

SEARCHSITE

搜索

查看: 2604|回复: 1

[国家包装标准] GB23350—2021 1《限制商品过度包装要求 食品和化妆品》

[复制链接]

签到天数: 2603

该用户今日未签到

4243

回帖

12

声望

1202

共享银

管理员

Rank: 72Rank: 72Rank: 72Rank: 72Rank: 72Rank: 72Rank: 72Rank: 72

积分
27297
发表于 2022-11-8 17:11:29 | 显示全部楼层 |阅读模式
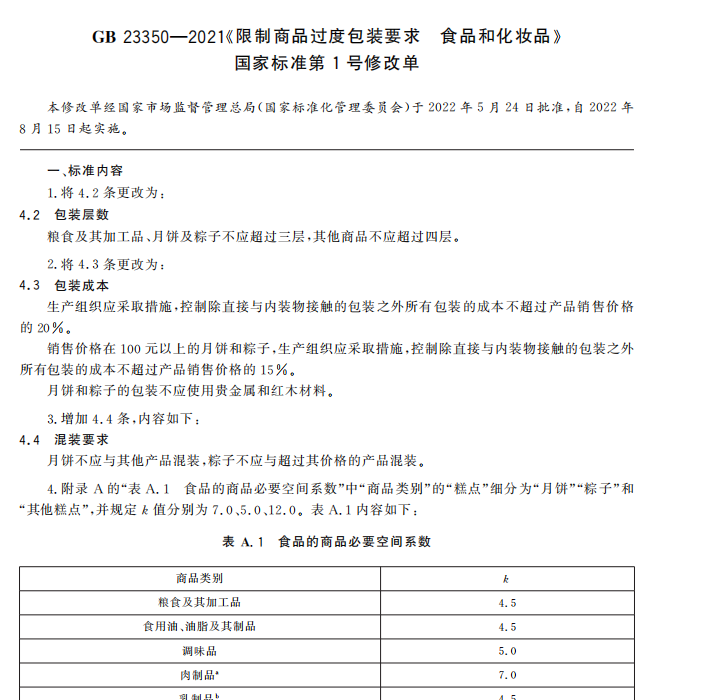
GB23350—2021 1《限制商品过度包装要求 食品和化妆品》

01.png 02.png

GB23350—2021 1《限制商品过度包装要求 食品和化妆品》.pdf

1.48 MB, 下载次数: 2, 下载积分: 迷币 -2

售价: 1 共享银  [记录]

GB23350—2021 1《限制商品过度包装要求 食品和化妆品》

包装迷,www.packme.cn--为包装工程师和包装工程专业及包装从业者提供专业的技术讨论平台!(如需添加个性签名请到个人资料里面修改)

1位会员因此贴向贴主表示感谢!

签到天数: 2603

该用户今日未签到

4243

回帖

12

声望

1202

共享银

管理员

Rank: 72Rank: 72Rank: 72Rank: 72Rank: 72Rank: 72Rank: 72Rank: 72

积分
27297
 楼主| 发表于 2022-11-17 14:59:57 | 显示全部楼层
后面大家设计包装还是要看看这个国标
包装迷,www.packme.cn--为包装工程师和包装工程专业及包装从业者提供专业的技术讨论平台!(如需添加个性签名请到个人资料里面修改)
您需要登录后才可以回帖 登录 | 立即注册!

本版积分规则

QQ|小黑屋|包装迷丨PACKME ( 【浙ICP备13020736号-1】 )

GMT+8, 2025-10-19 09:36

快速回复 返回列表