包装迷
登陆 / 注册 搜索

USERCENTER

SEARCHSITE

搜索

查看: 3500|回复: 1

[纸/瓦楞结构] 分享一组液晶电视内缓冲结构设计DXF源文件

[复制链接]

签到天数: 110

该用户今日未签到

19

回帖

10

声望

3243

共享银

包装公乘

Rank: 32Rank: 32Rank: 32Rank: 32

积分
1021
发表于 2019-5-12 15:54:21 | 显示全部楼层 |阅读模式


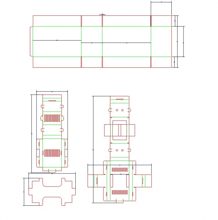
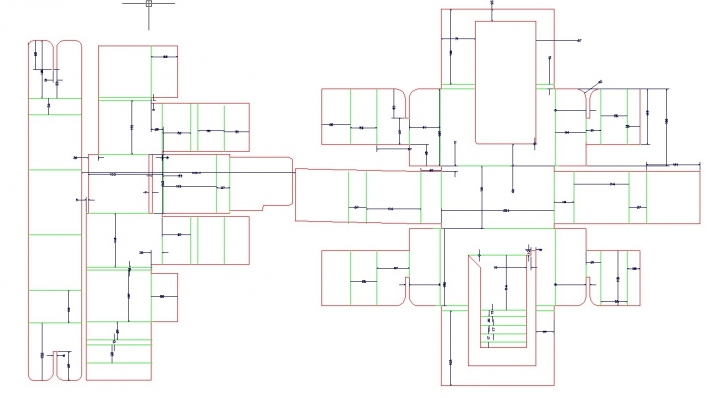
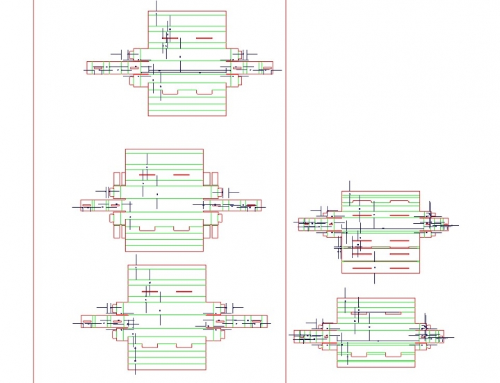
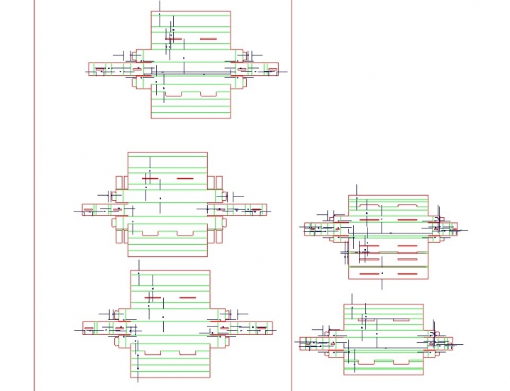
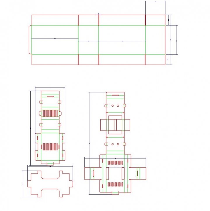
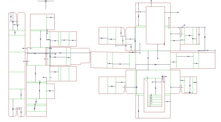
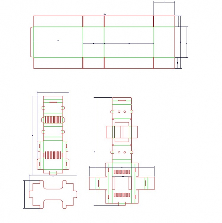
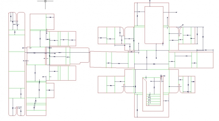
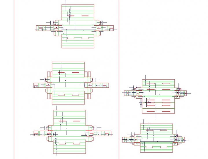
分享一组液晶电视内缓冲结构设计DXF源文件,感兴趣的可以导入雅图里面折折看!


分享一组液晶电视内缓冲结构设计DXF源文件

分享一组液晶电视内缓冲结构设计DXF源文件

分享一组液晶电视内缓冲结构设计DXF源文件

分享一组液晶电视内缓冲结构设计DXF源文件

分享一组液晶电视内缓冲结构设计DXF源文件

分享一组液晶电视内缓冲结构设计DXF源文件

分享一组液晶电视内缓冲结构设计DXF源文件

分享一组液晶电视内缓冲结构设计DXF源文件

分享一组液晶电视内缓冲结构设计DXF源文件

分享一组液晶电视内缓冲结构设计DXF源文件

电视机内缓冲.rar

29.94 KB, 阅读权限: 10, 下载次数: 16

售价: 8 共享银  [记录]

分享一组液晶电视内缓冲结构设计DXF源文件

液晶电视缓冲 (2).rar

30.56 KB, 阅读权限: 10, 下载次数: 11

售价: 8 共享银  [记录]

分享一组液晶电视内缓冲结构设计DXF源文件

液晶电视缓冲.rar

22.01 KB, 阅读权限: 10, 下载次数: 14

售价: 8 共享银  [记录]

分享一组液晶电视内缓冲结构设计DXF源文件

液晶面板缓冲.rar

10.44 KB, 阅读权限: 10, 下载次数: 11

售价: 8 共享银  [记录]

分享一组液晶电视内缓冲结构设计DXF源文件

掌上电视内缓冲.rar

28.05 KB, 阅读权限: 10, 下载次数: 11

售价: 10 共享银  [记录]

分享一组液晶电视内缓冲结构设计DXF源文件

包装迷,www.packme.cn--为包装工程师和包装工程专业及包装从业者提供专业的技术讨论平台!(如需添加个性签名请到个人资料里面修改)

1位会员因此贴向贴主表示感谢!

签到天数: 243

该用户今日未签到

127

回帖

10

声望

21

共享银

包装公乘

Rank: 32Rank: 32Rank: 32Rank: 32

积分
1381
发表于 2019-5-13 13:45:15 | 显示全部楼层
很复杂,如果有连产品的组合图就好。。。
包装迷,www.packme.cn--为包装工程师和包装工程专业及包装从业者提供专业的技术讨论平台!(如需添加个性签名请到个人资料里面修改)

签到天数: 122

该用户今日未签到

13

回帖

10

声望

9

共享银

包装公大夫

Rank: 26Rank: 26

积分
677
发表于 2020-4-25 18:55:25 | 显示全部楼层
有成型图就好了。。。

评分

参与人数 1共享银 +14 迷币 +14 收起 理由
asd321 + 14 + 14 骚年,我看好你!

查看全部评分

包装迷,www.packme.cn--为包装工程师和包装工程专业及包装从业者提供专业的技术讨论平台!(如需添加个性签名请到个人资料里面修改)
您需要登录后才可以回帖 登录 | 立即注册!

本版积分规则

QQ|小黑屋|包装迷丨PACKME ( 【浙ICP备13020736号-1】 )

GMT+8, 2026-3-21 14:23

快速回复 返回列表