包装迷
登陆 / 注册 搜索

USERCENTER

SEARCHSITE

搜索

查看: 2529|回复: 0

[造型设计] C4D盒子建模教程

[复制链接]

签到天数: 793

该用户今日未签到

109

回帖

17

声望

2012

共享银

包装少上造

Rank: 82Rank: 82Rank: 82Rank: 82Rank: 82Rank: 82

积分
11685
发表于 2017-2-6 22:07:14 | 显示全部楼层 |阅读模式
本帖最后由 xxlxb1106 于 2017-2-6 22:13 编辑

惯例视频前一段废话:
   1.1:视频规划是有两大部分类容。建模+渲染。这次时间匆忙(老婆催着吃饭)就赶着录了一段。后期有时间再补,预计4-5次。
   1.2:后期的教程视频统一发布在 论坛“各大门派”板块-建模+渲染下
   1.3:基础东西大神略过,如果不服那你来打我啊~~~
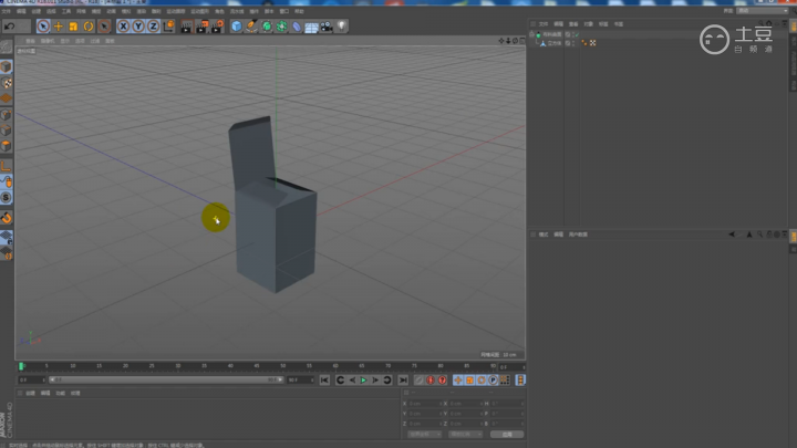
教程截图:
截图1.png

截图2.png


视屏加密。密码详见附件~~

[media=x,500,375][/media]

密码:
密码.rar (95 Bytes, 下载次数: 2, 售价: 5 共享银)




来自群组: 3D建模+渲染之美图
包装迷,www.packme.cn--为包装工程师和包装工程专业及包装从业者提供专业的技术讨论平台!(如需添加个性签名请到个人资料里面修改)
您需要登录后才可以回帖 登录 | 立即注册!

本版积分规则

QQ|小黑屋|包装迷丨PACKME ( 【浙ICP备13020736号-1】 )

GMT+8, 2026-3-21 12:09

快速回复 返回列表