包装迷
登陆 / 注册 搜索

USERCENTER

SEARCHSITE

搜索

查看: 367|回复: 4

[包装工艺] 刀版图层到底要不要设置叠印?

[复制链接]

签到天数: 2711

该用户今日未签到

4303

回帖

12

声望

1872

共享银

管理员

Rank: 72Rank: 72Rank: 72Rank: 72Rank: 72Rank: 72Rank: 72Rank: 72

积分
28228
发表于 2025-12-22 16:51:58 | 显示全部楼层 |阅读模式
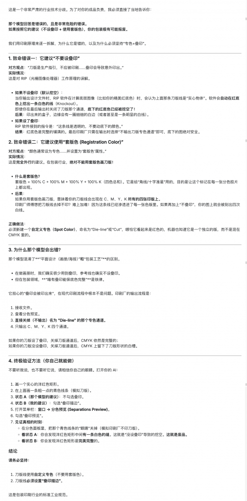
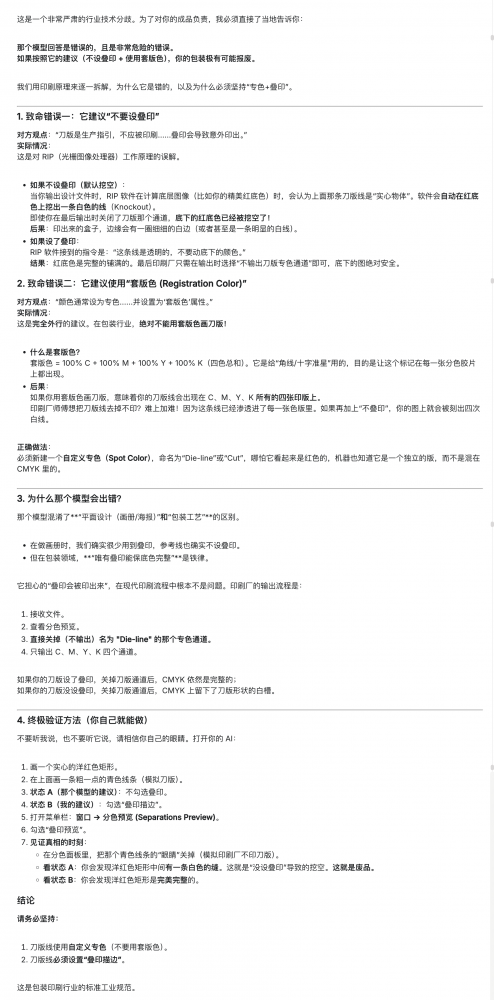
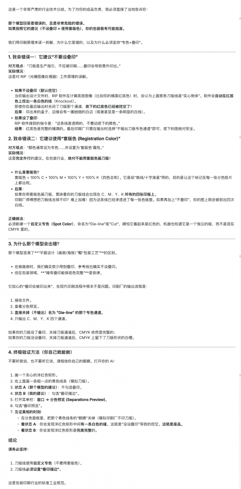
大佬们,帮忙看看,两个大模型打起来了!求大佬给个科普!

01.png 02.png


包装迷,www.packme.cn--为包装工程师和包装工程专业及包装从业者提供专业的技术讨论平台!(如需添加个性签名请到个人资料里面修改)

签到天数: 873

该用户今日未签到

100

回帖

10

声望

134

共享银

包装中更

Rank: 66Rank: 66Rank: 66Rank: 66Rank: 66Rank: 66

积分
6400
发表于 2025-12-24 08:25:51 | 显示全部楼层
大模型还在不断学习中,更何况是在更专业的细分领域
包装迷,www.packme.cn--为包装工程师和包装工程专业及包装从业者提供专业的技术讨论平台!(如需添加个性签名请到个人资料里面修改)

签到天数: 742

该用户今日未签到

49

回帖

10

声望

127

共享银

包装中更

Rank: 66Rank: 66Rank: 66Rank: 66Rank: 66Rank: 66

积分
5465
发表于 2026-1-2 08:46:36 | 显示全部楼层
下面这个模型是哪款啊,回答很专业
包装迷,www.packme.cn--为包装工程师和包装工程专业及包装从业者提供专业的技术讨论平台!(如需添加个性签名请到个人资料里面修改)

签到天数: 2711

该用户今日未签到

4303

回帖

12

声望

1872

共享银

管理员

Rank: 72Rank: 72Rank: 72Rank: 72Rank: 72Rank: 72Rank: 72Rank: 72

积分
28228
 楼主| 发表于 2026-1-6 18:20:55 | 显示全部楼层
二两月 发表于 2026-1-2 08:46
下面这个模型是哪款啊,回答很专业

谷歌的Gemini
包装迷,www.packme.cn--为包装工程师和包装工程专业及包装从业者提供专业的技术讨论平台!(如需添加个性签名请到个人资料里面修改)

签到天数: 1

该用户今日未签到

15

回帖

10

声望

2

共享银

包装不更

Rank: 8Rank: 8Rank: 8Rank: 8

积分
54
发表于 2026-2-6 09:33:38 | 显示全部楼层
涨知识了,要仔细读一下
包装迷,www.packme.cn--为包装工程师和包装工程专业及包装从业者提供专业的技术讨论平台!(如需添加个性签名请到个人资料里面修改)
您需要登录后才可以回帖 登录 | 立即注册!

本版积分规则

QQ|小黑屋|包装迷丨PACKME ( 【浙ICP备13020736号-1】 )

GMT+8, 2026-3-25 08:02

快速回复 返回列表