包装迷
登陆 / 注册 搜索

USERCENTER

SEARCHSITE

搜索

查看: 2447|回复: 1

[运输包装测试] 发两个京东的包装件测试运输标准

[复制链接]

签到天数: 634

该用户今日未签到

46

回帖

10

声望

35

共享银

包装右庶长

Rank: 50Rank: 50

积分
3868
发表于 2024-3-28 11:13:58 | 显示全部楼层 |阅读模式
如题,也是从客户那边拿到的2份京东的测试规范
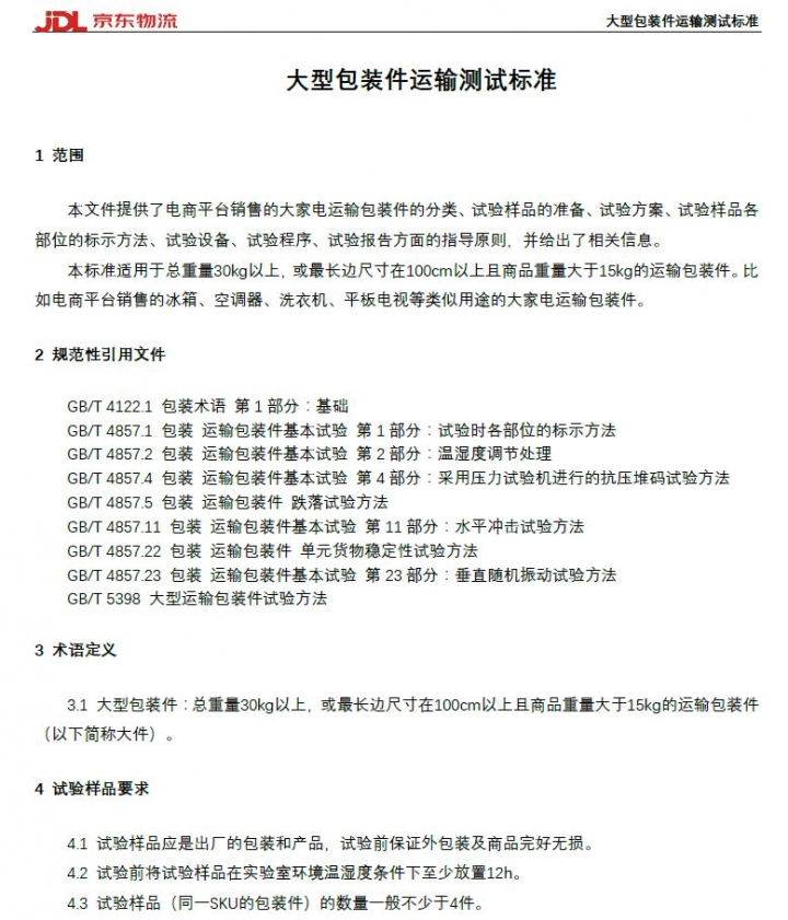
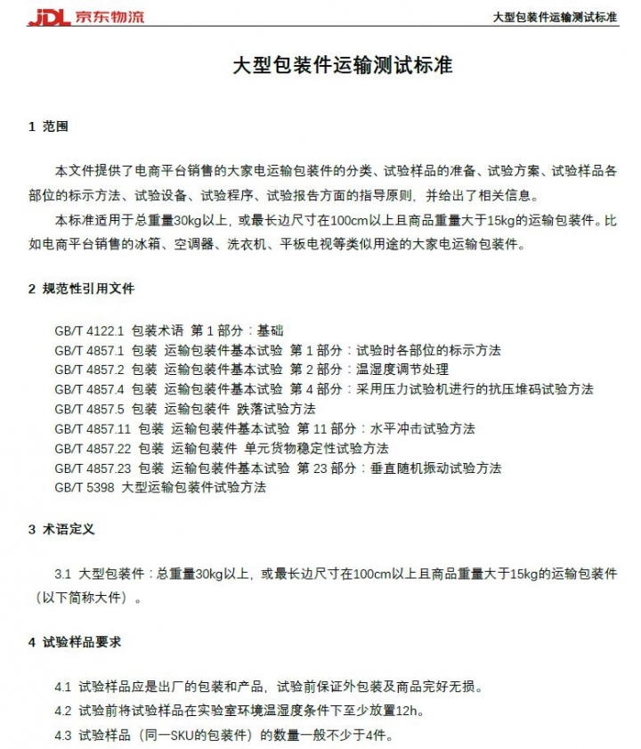
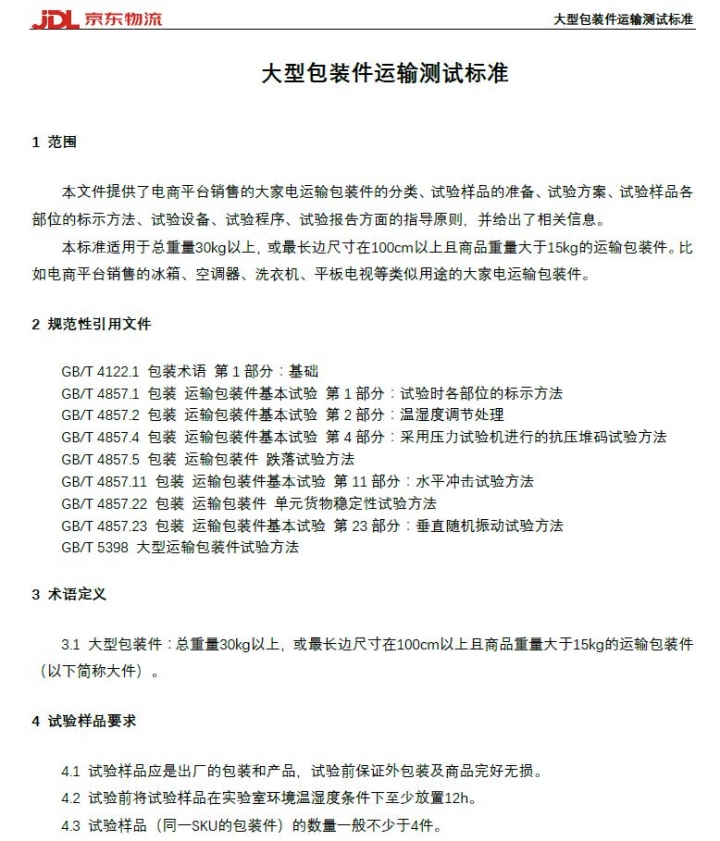
京东物流大型包装件运输测试标准2021 (1).JPG
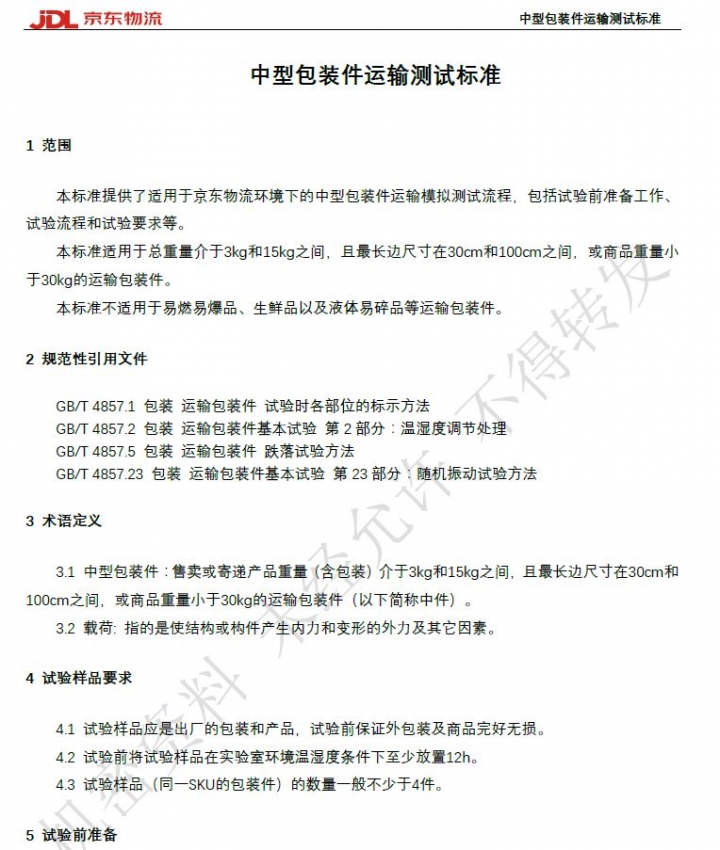
京东物流中型包装件运输测试标准2021.JPG
包装迷,www.packme.cn--为包装工程师和包装工程专业及包装从业者提供专业的技术讨论平台!(如需添加个性签名请到个人资料里面修改)

签到天数: 634

该用户今日未签到

46

回帖

10

声望

35

共享银

包装右庶长

Rank: 50Rank: 50

积分
3868
 楼主| 发表于 2024-3-28 11:15:44 | 显示全部楼层
忘记加附件了也不知道有没有人之前发过

京东物流大型包装件运输测试标准2021 (1).pdf

782.04 KB, 下载次数: 10, 下载积分: 迷币 -2

售价: 1 共享银  [记录]

京东物流中型包装件运输测试标准2021 (1).pdf

549.24 KB, 下载次数: 16, 下载积分: 迷币 -2

售价: 1 共享银  [记录]

包装迷,www.packme.cn--为包装工程师和包装工程专业及包装从业者提供专业的技术讨论平台!(如需添加个性签名请到个人资料里面修改)
您需要登录后才可以回帖 登录 | 立即注册!

本版积分规则

QQ|小黑屋|包装迷丨PACKME ( 【浙ICP备13020736号-1】 )

GMT+8, 2025-12-15 17:33

快速回复 返回列表